網簽相關操作說明
簽約前準備工作
畢業生微信搜索小程序“安徽省大學生就業服務平臺”,打開后選擇本校并輸入“姓名+學號+身份證號”進行微信綁定(若出現非無法綁定的情況,請聯系學校管理員解除原來的綁定)。
簽約條件:派遣系統內畢業生未與其他任何單位達成就業協議。
網絡協議書簽約
畢業生和用人單位之間達成就業意向,平臺提供三種網簽方式(推薦使用第一種,省廳后臺也會自動統計各校的網簽占比)。
適用于畢業生在平臺內投遞簡歷并與用人單位達成就業意向
第一步、畢業生登錄小程序并完成簡歷投遞



第二步、用人單位登錄校招平臺,查看簡歷,向意向畢業生發送面試邀請。

第三步、畢業生收到面試通知,并選擇是否接受面試邀請。



第四步、用人單位登錄校招平臺,處理面試結果并決定是否簽約。

第五步、畢業生收到簽約通知,并選擇是否接受面試邀請。





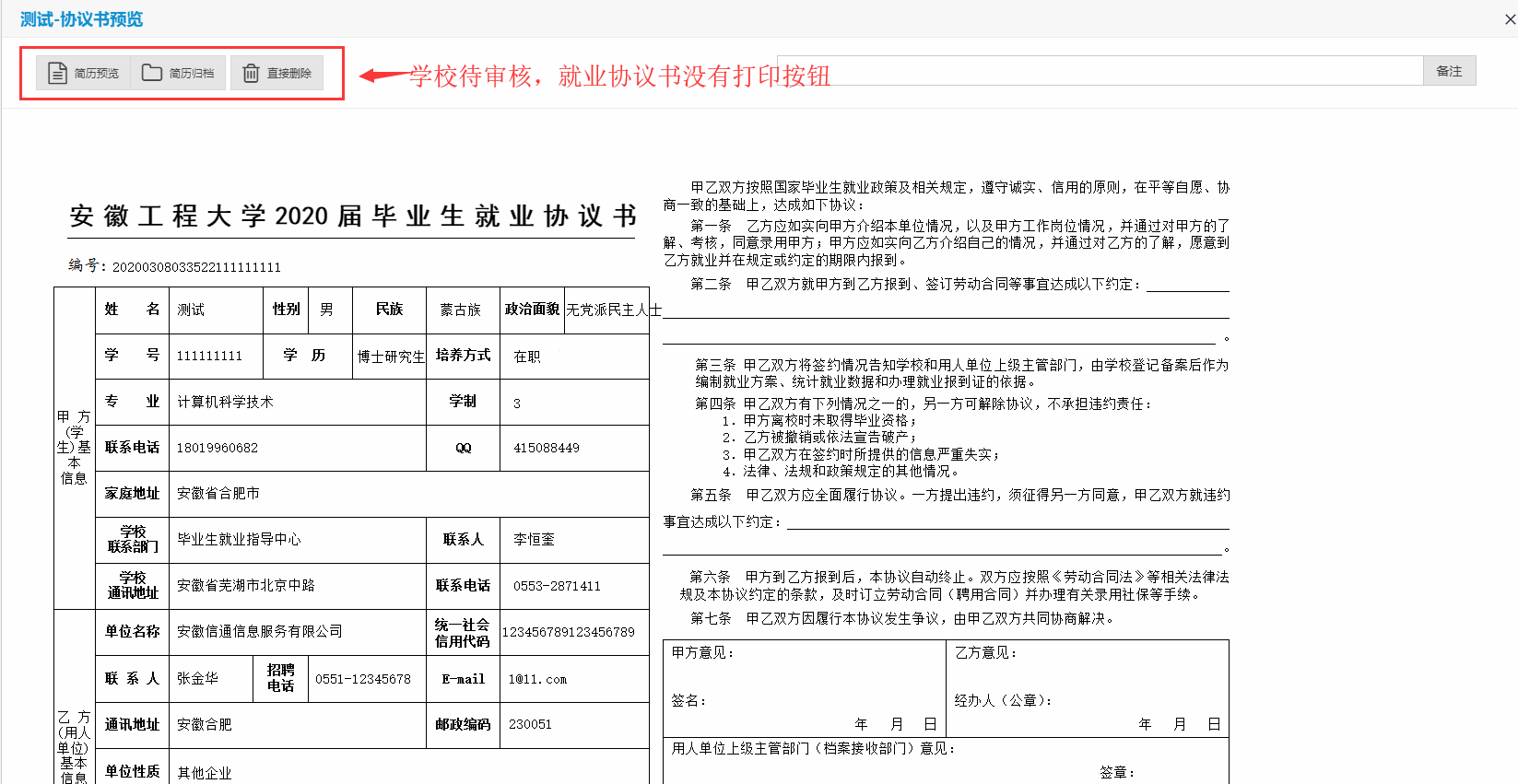
簽約成功后,簽約狀態為“簽約成功,待學校審核”,就業協議書不能打印。
適用于用人單位已注冊了校招平臺,但與畢業生通過其他途徑達成就業意向
第一步、用人單位登錄校招平臺
第二步、用人單位打開簽約管理模塊

第三步、選擇簽約崗位、填寫簽約畢業生信息并確認


簽約成功后,簽約狀態為“簽約成功,待學校審核”,就業協議書不能打印。


適用于用人單位未在校招平臺注冊,通過其他方式與畢業生達成就業意向
第一步、畢業生在“我的”中打開“二維碼名片”,向用人單位招聘人員發送二維碼,并告知使用微信掃描二維碼。
備注:在簽約前請務必在“派遣”“生源信息維護”確認信息與本人信息完全一致,否則不能簽約。



第二步、用人單位打開微信,使用掃一掃功能,掃碼后,會出現填寫簽約信息頁面;用人單位首先驗證畢業生信息,確認下一步后,填寫本單位基本信息和聯系方式,并選擇簽約畢業生的工作崗位,然后點擊“確認簽約”后提交。
備注:若畢業生已經在系統中已經就業,需提交解約申請或管理員后臺解鎖處理(設置畢業去向為待就業)。
網絡簽約審核
畢業生與用人單位在平臺網簽后,各項就業信息數據直接進入省就業派遣管理系統,學校老師無需再次錄入。
第一步、院系老師和管理員打開網絡簽約管理頁面

第二步、點擊畢業生姓名,查看簽約信息

根據用人單位提供的資質證明材料進行審核。
備注:第三種簽約方式暫不提供資質證明材料進行審核。
第三步、選擇審核意見,不通過需要填寫原因
![]()
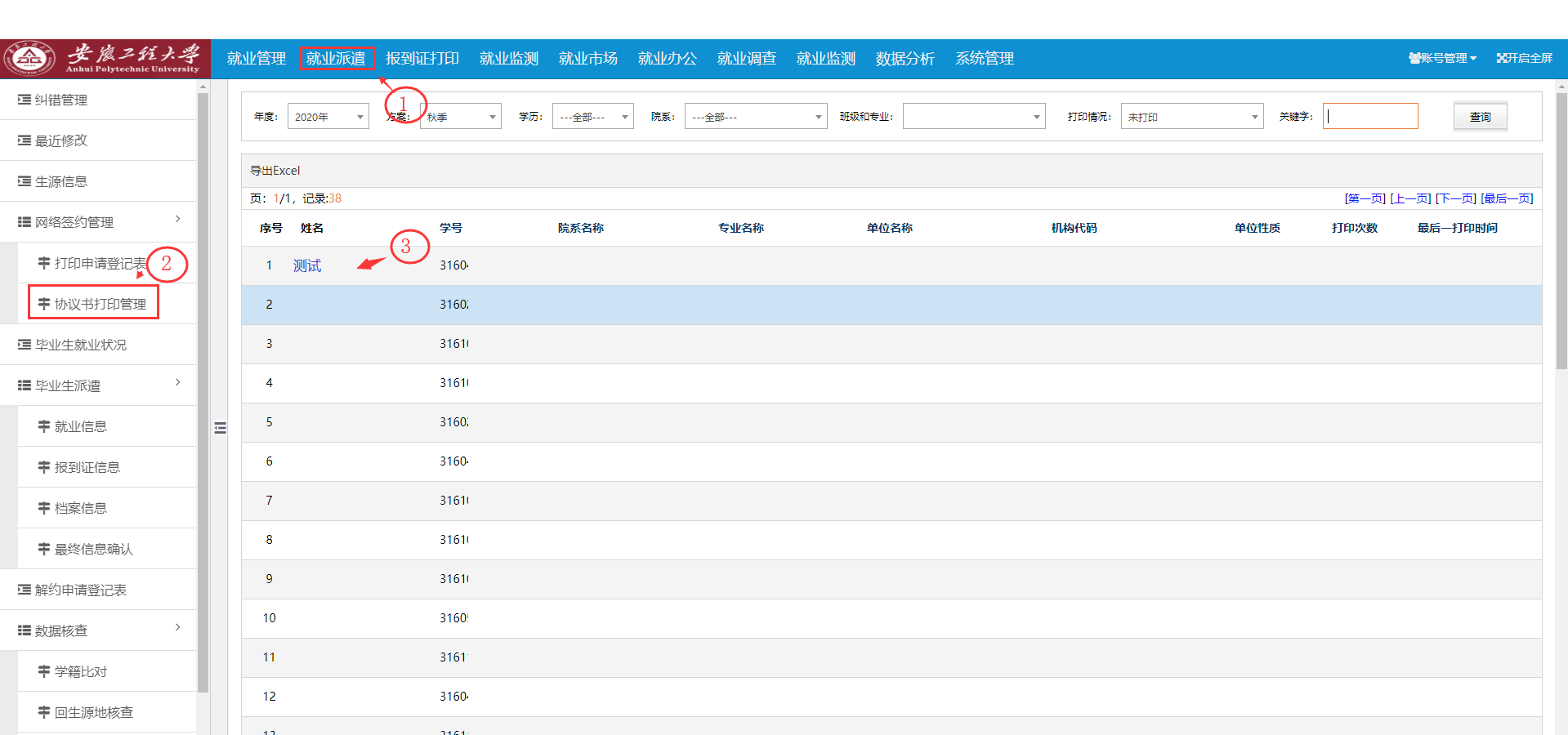
協議書打印
審核后的數據自動轉入“協議書打印管理”模塊,再點擊學生姓名,進入打印頁面,即可在線打印“協議書”。
第一步、院系老師和管理員打開協議書打印管理頁面

協議書默認打印3份(用人單位1份、畢業生1份、學校1份)。協議書打印完畢后,交給用人單位或畢業生,進行蓋章簽字后生效。(若畢業生在外地,可自行安裝一個PDF打印機,打印成PDF文件,以便進行網上傳輸; 或打印出來后,掃描后傳輸)。
備注:審核通過后,用人單位亦可自行打印。
每份協議書附防偽二維碼。
畢業生解約
第一步、畢業生進入微信小程序:安徽省大學生就業服務平臺,點擊“派遣”,進入“解除就業協議申請”,上傳解約申請材料。


第二步、輔導員進入系統,點擊上方“就業派遣”,再點擊左下角“解約申請登記表”,點擊申請學生姓名,進入審核頁,點擊“同意毀約”或“不同意毀約”即可。
解約時,應認真查看原協議書的內容和提交的解約材料,對于合理的訴求應予以堅決支持,要維護協議書的嚴肅性。


解約后,學生可重新簽約。
特別注意:網簽解決的是用人單位和畢業生之間簽約的問題,如果該用人單位沒有用人自主權,學生需要確定好協議書上“用人單位上級主管部門”一欄是選擇去就業地人才還是回生源地:
通過第一種方式網簽的,如果學生選擇去就業地人才,等輔導員系統審核后,由企業打印協議書,學生跟企業人事說明情況,委托企業人事集中辦理就業地人才蓋章手續,待手續辦好后,企業將協議寄給學生,學生上交給輔導員,再由輔導員老師錄入系統并交給就業中心;
如果學生選擇回生源地的,也請學生跟企業溝通好,輔導員系統審核后直接打印出協議書,維護好系統就業數據并交給就業中心;
如果學生通過網簽方式完成了就業,請輔導員老師做好收繳原先發下去的紙質協議書工作,保證協議書一人一份,如有更換,還需完成換發手續。
第